Con motivo de la suspensión de la actividad docente presencial de acuerdo con las medidas extraordinarias adoptadas debido a la incidencia del coronavirus #Covid19 y la declaración del estado de alarma decretada en toda España, ésta y las próximas sesiones las seguiremos realizando alternativamente en formato “on line”.
Tras las sesiones sobre los Proyectos de Cooperación al Desarrollo y la introducción al Enfoque del Marco Lógico (EML), en esta ocasión te propongo esta sesión interactiva, para que puedas ir profundizando con ciertas herramientas que utilizaremos frecuentemente en la formulación de proyectos de cooperación.
A modo de revisión o repaso puedes visualizar este vídeo sobre los contenidos básicos del Enfoque del Marco Lógico.
Vamos a incorporar el modelo pedagógico de la llamada «Flipped Classroom» o Aula Inversa (también conocido como flipped learning) que consiste:
- por una parte en la transferencia del trabajo de determinados procesos de aprendizaje fuera del aula,
- y por otra en utilizar los tiempos en el aula para trabajar en aquellos aspectos en que es necesaria la ayuda, guía y experiencia de la persona docente.

Por lo tanto la propuesta consiste en que se descubra, aprenda, reflexione y experimente fuera del espacio del aula y una vez efectuada esta parte individualmente se refuercen, argumenten y consoliden los conceptos de manera grupal en el aula, cosa que efectuaremos mediante un taller práctico.
Vamos a centrar nuestro trabajo en la identificación de problemas en una situación determinada, para ello, vas a disponer de dos casos, del los que tendrás que leer uno y practicar la técnica de la lluvia de ideas (en esta primera fase, de modo individual) para determinar los problemas que ese texto te sugiere.
En primer lugar te propongo que veas este pequeño vídeo sobre lo que es la lluvia o tormenta de ideas. Se trata de una aproximación general, que sirve para cualquier rama del saber y que se puede aplicar en cualquier circunstancia o situación profesional.
Vídeo adaptado para aprender la herramienta Lluvia o tormenta de ideas
A continuación, te invito a que puedas ver esta otra vídeo-presentación específica sobre la lluvia de ideas y los árboles de problemas, aplicados a un proyecto de cooperación.
Una vez que lo hayas visto sabrás de qué manera expresar y definir uno o varios problemas.
Si necesitas o quieres revisar la presentación utilizada en este último vídeo, la puedes consultar aquí:
Debes leer el caso en Catumbela, y una vez que lo hayas leído y hayas hecho tus anotaciones, deberás trasladar los problemas que hayas identificado a este tablero colaborativo en Padlet.
Recuerda efectuar una anotación por cada problema e indicar al menos la inicial de tu nombre y apellido en cada anotación.
Puedes acceder al tablero, pulsando (sobre el círculo +) de la imagen anterior o haciendo una captura de este código QR y abriéndolo en el navegador.

Una vez que hayas compartido los problemas (causas) identificados en el tablero, deberás responder en los comentarios indicando cual es el que consideras el Problema Central del caso que has estudiado.
Por último, debes responder a este test sobre los contenidos abordados en esta sesión. Puedes acceder al test, pulsando sobre la imagen.
TALLER VIRTUAL
Dado que la situación de alerta sanitaria continúa, el taller se ha tenido que realizar de forma virtual, analizando todas y cada una de las aportaciones tras la sesión de la lluvia de ideas anterior.
En este taller, se detalla el proceso de elaboración del Árbol de Problemas; Árbol de Objetivos y el Análisis de alternativas.
En esta vídeo presentación introductoria podrás ver la estructura y el contenido completo del taller.
Video presentación de la 1ª parte
Vídeo presentación de la 2ª parte
Vídeo presentación de la 3ª parte
Vídeo presentación de la 4ª parte
Árbol de Problemas general elaborado con las aportaciones de todas/os las/os estudiantes.

Árbol de Problemas elaborado como solución particular del colaborador Iñaki Sainz de Rozas.

Y a continuación se incluyen las versiones particulares de los árboles de problemas aportados por: Javier Anino

Gabriella Martínez

Grace Kim

Jordan Peck

Gracias por tu atención y colaboración. En caso de alguna duda, reflexión o dificultad, trasládala a la sección de comentarios para poderla ir resolviendo.
Puedes suscribirte al blog, pulsando el botón “seguir” que aparece en la columna derecha, indicando tu dirección de correo electrónico.
Referencias:


Para mí, el problema más importante y objetivo central que debe cambiar es la falta de empleo. Efectivamente, la falta de empleo causada por las crisis económicas ha causado múltiples problemas que ponen la comunidad en peligro. La tasa de desempleo y la tasa de desescolarización son relacionadas con la falta de empleo, además de las migraciones desde el barrio de Catumbela y los nuevos habitantes. Por esta razón, la parte de la población que ha tenido que quedarse allí está muy sujeta a los riesgos de la drogadicción, o del alcoholismo porque es una de las únicas maneras de ganar dinero para sobrevivir. Además, la falta de ocio para los jóvenes no ayuda y indirectamente anima a los jóvenes unirse a bandas, contribuyendo a la alta tasa de violencia. Otra consecuencia es que las organizaciones sociales, culturales, los inversores y algunos comercios se huyen de un barrio sinónimo de violencia y deja la población sin oportunidades. Para los habitantes de Catumbela, no hay oportunidades ni futuro, y cada persona es sujeta a la xenofobia y la violencia. Par mujeres, es particularmente difícil porque muchas tienen hijos que tienen necesidades también y sin ingresos ni ayuda externa, sigue difícil subvenir a cada necesidad. Todas las consecuencias son correlacionadas, pero creo que el centro es el desempleo, que afecta cada aspecto de la sociedad.
Sobre la técnica de Flipped Classroom, me parece bien para que los alumnos reflejen sobre los temas sin ayuda del profesor antes de poner en común. Es una buena idea trabajar así porque permite ver el caso analizado de manera práctica, autónoma y de otra manera. Además, permite después compartir diferentes opiniones y debatir sobre un tema que puede suscitar diferentes opiniones.
Me gustaMe gusta
En mi opinión el problema principal sería la falta de oportunidades de la población en general. Me parece lo más completo para abordar, ya que por ejemplo si me centrase en un problema concreto como es desempleo, seguiríamos teniendo diversos problemas en relación a jóvenes que no pueden acceder a una formación adecuada, sin oportunidades de ocio y en relación a la existencia de un sistema que maltrata y deja de lado a las mujeres de la zona. Creo que todos los problemas específicos radican de la falta de oportunidades para la población en general, no es algo tan concreto si no que más bien es un sistema social negligente con toda la población, sean mujeres, hombres, jóvenes o niños.
Me gustaMe gusta
En cuanto al formato de esta actividad, me parece muy buena opción ante la situación que estamos viviendo. Nos ayuda a mantener cierto dinamismo, haciendo las actividades más entretenidas y ayudándonos a aplicar los conceptos teóricos sobre un caso práctico.
Me gustaMe gusta
En mi opinión, el problema central es la falta de oportunidades laborales. El alto nivel de desempleo creó años de negligencia de educación. Por esa razón, los jóvenes no completen su educación. También, la falta de trabajo formal sigue otras fuentes de ingresos como narcomenudeo. La frustración de la población joven por razón de falta de trabajo se traduce en altos niveles de alcoholismo y drogadicción. Además, la falta de oportunidades laborales para las mujeres es una razón para el alto nivel de embarazos. Las madres solteras tienen las cargas familiares con la falta de empleo. Los problemas sociales y culturales tienen raíces en la falta de oportunidades laborales.
Me parece que “flipped classroom” es una buena idea. Los estudiantes pueden aplicar lo que aprenden en sus casa a las actividades en el aula. Es útil trabajar en casos juntos y aprender teoría solos. Pero, en nuestra situación con el coronavirus y diferentes ubicaciones, es difícil implementar “flipped classroom” en mi opinión. Es una actividad muy valiosa cara a cara.
Me gustaMe gusta
Yo estoy de acuerdo con Grace en que yo creo que el problema principal es la falta de oportunidades laborales. Algunos de los efectos del problema son fuga de cerebros, adicción de drogas/alcohol y la inseguridad de comida. También, los efectos tienen efectos. Es decir, cuando una persona no sabe done va la comida siguiente, ingresan en una pandilla porque ellos tienen dinero y acceso a comida. Por eso, la falta de oportunidades no solo aumenta la nivel de desempleo pero la violencia también.
Yo no me gusta el «flipped classroom». Me gusta estar en clase donde podemos preguntarle al profesor y recibir contestas pronto, no como en unas horas de email. No es la culpa de nadie pero me gusta más estar en una aula dedicada a la educación, no hacer todo el trabajo en la del comedor. Me pone triste que teníamos que salir del aula pero es la realidad y tenemos que sacar el mejor provecho.
Me gustaMe gusta
En mí opinion, pienso que el problema principal del caso Catumbela es el alto abandono escolar. El alto nivel de abandono escolar causa muchos otros problemas que existen en Catumbela. Por ejemplo, si los adolescentes no están en escuela ni pueden tener los trabajos, hay un probabilidad que ellos van a usar drogas y alcohol y crean las bandas. Por esto razón el falta de educación en la sociedad tiene un gran impacto en el futuro de muchos jóvenes. También dado que el nivel de educación de las mujeres es mucho más bajo, esto afecta el papel de las mujeres en la sociedad y la desigualdad general de género.
Pienso que el «flipped classroom» es un forma interesante de entender una situación. Permite la creatividad y el flujo de ideas en lugar de una única solución a un problema. Es una gran manera en que los estudiantes pueden explicar sus ideas de una manera creativa.
Me gustaMe gusta
Me ha parecido bastante útil la manera en la cual se ha expuesto la idea del árbol de problemas para que podamos diseñar el nuestro. Una video presentación mencionando los errores que hemos tenido en la anterior sesión, corregidos por Iñaki, para que en esta los podamos modificar y poder diseñar un árbol adecuadamente me parece estupendo, además me ha podido aclarar bastantes dudas relativas al diseño del árbol de problemas.
Me gustaMe gusta
Pienso que la lluvia de ideas con la metodología de aula inversa es útil con una actividad como el árbol de problemas. Nosotros podemos aprender sobre el árbol de problemas y luego hacemos la actividad individualmente. Es una buena manera a trabajar y compartir nuestras ideas con los compañeras después. También, la video presentación es útil porque podemos aprender los errores de las tareas. Además, podemos corregir los errores de otros estudiantes en la clase. Pero, alguna duda es no podemos preguntar. En mi opinion, las video presentaciones tienen que ser en tiempo real. Por ejemplo, si podemos usar Blackboard Collaborativa, podemos preguntar nuestras dudas y compartir comentarios.
Me gustaMe gusta
Yo creo que un tema como árbol de idea sería mejor enseñado en persona en una aula de clase pero el profesor Iñaki Sainz y Cuevas han hecho un trabajo muy bueno. Creo que entiendo lo que necesito hacer gracias a los videos que subió. Me gusta más la retroalimentación inmediatamente pero es el mundo en que vivimos.
Me gustaMe gusta
Buenos días, en primer lugar, os quería agradecer vuestra atención y participación en la sesión sobre el análisis de problemas, y vuestro interés y trabajo a la hora de hacer el árbol de problemas.
También os quería agradecer vuestras palabras, para mí ha sido un placer el participar en esta sesión con vosotros, y ha sido una pena no poder conocer o en persona y debatir con vosotros sobre esta herramienta y su uso, pues al igual que vosotros podéis fortalecer vuestras destrezas, yo aprendo mucho de vuestros puntos de vista y razonamientos, y son como un chorro fresco de ideas. Muchas gracias
A continuación, analizaré vuestros ejercicios, que en general están bastante bien, y durante el análisis iremos viendo algunas de las reglas para la confección de un árbol de problemas. Me gustaría que todos participásemos y leyésemos no solo en análisis de nuestro árbol de problemas si no el análisis de los demás árboles. Muchas gracias de ante mano
Árbol de problemas de Javier Anino
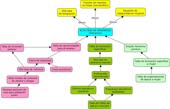
Muy interesante, y similar a la que yo he confeccionado. Mi único comentario es acerca de los problemas relacionados con la “Falta de formación”. Como os he contado, yo considero que la desmotivación del profesorado no es la causa de la alta tasa de abandono escolar, o por lo menos no es solamente la única causa. En primer lugar, pienso que en un perfil social como la sociedad urbana de Angola, creo que hay más factores que influyen en la deserción escolar (trabajo infantil, maternidad adolescente), aunque no se mencionan en el diagnóstico de Catumbela. Por otro lado, sugiero que no adjudiquemos a las ONGs la responsabilidad de actualizar los programas educativos, o de renovar el equipamiento de los centros educativos. Creo que ésa es una obligación del Estado, las ONGs solo son auxiliares de los poderes públicos para llegar allá donde no puedan llegar, pero las estrategias sectoriales y los programas los establece el gobierno. Y tal como está expuesta la tarjeta parece que la renovación de los centros educativos es responsabilidad del tercer sector (habría que explicar esta parte)
Árbol de Gabriella Martínez
Muchas gracias Gabriella por tu Árbol, sin embargo, lo veo un poco escueto, creo que en el Diagnóstico de Catumbela hay información suficiente como para poder hacer un árbol más detallado, con problemas y causas de primer, segundo y tercer nivel.
Además, como ya comenté cuando analicé los problemas que tu seleccionaste del Diagnóstico, creo que “pandillas” per sé no es un problema, deberemos especificar qué tipo de pandillas (pues un grupo deportivo o un grupo musical puede ser considerados una pandilla). Por otro lado, tal y como has colocado la tarjeta de Xenofobia, parece que la falta de inversión exterior es causa por la xenofobia de los inversores hacia el barrio de Catumbela, sin embargo, en el Diagnóstico se habla de xenofobia que existe entre diferentes grupos étnicos que pueblan el barrio y que es una de las causas de la violencia del barrio. Yo creo que xenofobia es un problema de 3er nivel.
Por otro lado, en los problemas relacionados con la escasa preparación creo que podrías haber detallado más las causas de dicho problema, pues aparecen en el Diagnóstico.
Por último, tú has establecido “altas tasas de embarazos y de alcoholismo” como una causa del desempleo femenino, es una buena idea, enhorabuena, yo consideraba que las altas tasas de alcoholismo y de embarazos podrían darse por la desesperación y el abandono social en el que se encontraban las mujeres de Catumbela, producto de la falta de empleo. Son visiones distintas, pero no incompatibles de ver un mismo problema. Yo considero que debido a la falta de empleo regular las mujeres se ven obligadas a trabajos irregulares, entre los que está la prostitución (además del menudeo, etc.), la cual es una de las causas de las altas tasas de embarazo femenino. La falta de empelo femenino, además genera un relego social de la mujer lo que genera altas tasas de alcoholismo. Habría que hacer un estudio social más profundo para conocer si el modelo que tú propones es correcto, lo es el mío, o lo son los dos, pero con la información que tenemos no podemos ir más allá.
Árbol de Problemas de Grace Kim
El árbol de problemas de G. Kim es bastante parecido al que se diseñó durante esta sesión, a raíz del Diagnóstico de Catumbela, sin embargo, le sugeriría un par de cosas:
– En primer lugar, especificar qué tipo de pandillas hay en el barrio, pues como ya he dicho, el término pandilla, per sé, en castellano no es negativo, deberíamos especificar qué tipo de pandillas son. Cuantos más detalles haya en el análisis de problemas, mayor será la pertinencia de las alternativas y los proyectos diseñados.
– Por otro lado, como ya comenté al analizar los problemas que vosotros habíais identificados, os recomiendo que no incluyáis problemas que no han sido detallados en el Diagnóstico, pues podrías diseñar alternativas y proyectos equivocados. En el Diagnóstico que nos entregó Fernando nunca se menciona “Falta de futuro esperanzador”, además este se trata de una situación, no de un problema, y en todo caso yo lo colocaría entre las consecuencias del Alto Nivel de desempleo.
Por favor cuando busquéis las causas del Problema Principal de nuestro árbol de problemas, guiaron por la pregunta ¿POR QUÉ?, al hacer esta pregunta deberíamos encontrar las causas del “Desempleo femenino” y no creo que “Falta de un futuro esperanzador” sea una de sus causas. Más bien al contrario, yo creo que el “Alto nivel de desempleo femenino” es una de las causas de la “Falta de un futuro esperanzador”.
Además, yo creo que la tarjeta “Empleos Temporales y precarios” que tú la has puesto como una de las causas de nuestro problema principal, es otra consecuencia de la “Alta tasa de desempleo femeninos” por lo que yo la colocaría entre sus consecuencias.
Por último, no entiendo cuando quieres decir “Falta de tratamiento de trabajos”, deberíamos ser más específicos, ¿te refieres a falta de falta de programas de apoyo a la mujer?
En cualquier caso, te recomiendo que observes los problemas en azul del árbol de problemas diseñado, pues imagino que te deberías referir a estos problemas relacionados con la carencia de apoyo social a la mujer.
Árbol de Problemas de Jordan Peck
En este caso Jordan ha escogido “Violencia de pandillas” como el problema principal del Árbol de Problemas, enhorabuena por la innovación. Entonces vamos a analizar las consecuencias y las causas seleccionadas por Jordan de su problema principal.
En primer lugar, como ya os comenté durante la sesión del diseño del árbol de problemas, una misma tarjeta NO puede aparecer a la vez entre las causas y las consecuencias de nuestro problema principal, esto rompe la lógica que rige nuestro árbol de problemas y sugiere que hemos cometido un error. Así que yo animo a J.Peck a que escoja dónde quiere colocar la tarjeta “falta de empleo”, como causa o como efecto de la Violencia de pandillas.
Por otro lado, no recuerdo leer que se mencionase en el Diagnóstico la existencia de “Robos” o de “Vandalismo” o “encarcelamiento” en Catumbela. Os sugiero una vez más que por favor os ciñáis al diagnóstico con el que trabajamos y no demos por supuesto o inventemos carencias que no aparecen, si hacemos esto, podríamos generar problemas destinados a paliar carencias que no existen en la zona de actuación.
Cuando estemos sobre el terreno y tras haber realizado un primer diagnóstico, si creemos que carecemos de información suficiente para realizar un análisis de problemas pertinente, entonces deberemos ampliar nuestro análisis antes de inventarnos problemas o dar por supuesto situaciones que no han sido comprobadas.
Por otro lado, tal y como se describe en el Diagnóstico, creo que la falta de oportunidades de empleo es debido a la huida de la inversión exterior y al cierre de los pequeños comercios, generado, entre otras causas, por la violencia existente en el barrio. Por lo que, desde mi punto de vista, “alta tasa de desempleo” y “falta de oportunidades de empleo” son consecuencias de la “violencia de pandillas” tal y como está descrito en el Diagnóstico.
De igual modo la Inseguridad es una consecuencia de la violencia generada por las pandillas, no una causa
Recuerda que un árbol de problemas es un esquema donde organizamos todos los problemas identificados mediante una relación “causa – efecto”, donde los problemas considerados como causas se colocan en los estratos inferiores, y los problemas considerados efectos se colocan en los estratos superiores
Por último, la alta tasa de abandono escolar sí podría ser una de las causas directas de la aparición de las pandillas. Por lo que para tu problema principal “Violencia de pandillas” yo seleccionaría, de entre las causas que tú has descrito la “alta tasa de abandono escolar” y el “alcoholismo y la drogadicción” y se colocarían debajo del problema principal.
Y las tarjetas “Violencia”; “Emigración” y “falta de oportunidades de empleo” serían las consecuencias de la violencia de pandillas y se colocarían en el estrato superior. Y las tarjetas “encarcelamiento”; “robo” y “vandalismo” desaparecerían del árbol de problemas por que esos problemas no aparecen el Diagnóstico.
Un saludo, y muchas gracias por vuestra participación. Y ya sabéis si tenéis algún comentario o duda me podéis escribir a mi correo personal
Iñaki
Me gustaLe gusta a 1 persona
Buenas noches de nuevo, quería pedir disculpas porque he obviado comentar el árbol de problemas de Marie Le Roy. En cualquier caso, aprovechando que voy a comentar el ejercicio de Le Roy, también me gustaría hacer un nuevo apunte breve sobre el Árbol de Problemas de Jordan Peck
Estimado Jordan, a lo mencionado esta mañana me gustaría añadir que a la hora de seleccionar el Problema Principal sobre el que se vertebrará el Árbol de Problemas, tenemos que tener en cuenta:
1) El contexto y los problemas identificados y 2) el ámbito de actuación de la entidad para la que trabajamos.
Como en nuestro caso trabajamos para una entidad (Rompiendo Barreras) que se dedica a apoyar a las mujeres más vulnerables y fortalecer las sus potencialidades, al haber seleccionado “Violencia de pandillas” como problema principal, debería explicar cómo afecta este problema a la realidad de las mujeres más vulnerables e impide su desarrollo.
Por último quería comentar brevemente el árbol de problemas de Marie Le Roy.
Veo claro la explicación de Le Roy sobre porqué ha escogido la “falta de empleo” como problema principal. Entiendo la relación causa efecto que expone Le Roy sobre la crisis económica, y la violencia que ha generado el cierre de comercios y la huida de inversores y de ONGs (por la violencia).
Entiendo en la explicación de Le Roy que la emigración y el narcomenudeo se encuntran entre las consecuencias de la falta de empleo. Y que entre las causas del problema principal se encuentran la huida de la inversión y el cierre de fábricas y comercios, generado por la violencia, que a su vez se ha generado por la falta de ofertas de ocio.
Pero luego no entiendo bien en la explicación de Le Roy si “alta tasa de desempleo” y “Tasa de desescolarización” son causas (por debajo del problema principal) o efectos (por encima) de “falta de empleo”.
Además, Le Roy habla de Xenofobia como problema de los habitantes de Catumbela, pero no deja claro cuáles son las causas de ese fenómeno (y que están descritas en el Diagnóstico de Catumbela), ni tampoco menciona qué rol juega la xenofobia en el árbol de Problemas, ni que posición tiene, si como causa o como consecuencia de nuestro problema principal (entiendo que es una causa de la falta de empleo)
Me gustaría sugerir a Le Roy que la próxima vez hiciese un árbol de problemas, que acompañe y refuerce a la explicación, estoy seguro de que mis preguntas se verían contestadas con dicho esquema. Además, a la hora de hacer un árbol de Problemas, veremos sobre el papel si tiene lógica, o no, el esquema ideado en la mente
De nuevo, y antes de despedirme, os quería agradecer vuestra colaboración y actitud durante la sesión y el ejercicio realizado. Muchas gracias, y os deseo que tengáis mucha suerte. Os recuerdo que me podéis escribir si tenéis algún comentario o pregunta, yo os la responderé.
Un saludo
Iñaki
Me gustaLe gusta a 1 persona
Pingback: Análisis de la Sesión no presencial: La Lluvia de ideas en proyectos de cooperación. Caso Catumbela | CooperaBlog